本文原创于2019年5月25日

这篇文章勉强算是这一系列的第三篇,主要来说资管这一个板块,时间跨度挺大的,笔者都感觉不好意思。第二篇写于18年11月27日,外汇行业发展方向个人见解(2),第一篇更是久到18年9月2日,外汇行业发展方向与前景个人认识,这里都做了超链接,有兴趣的朋友可以去看看,不过笔者个人认为当时的理解还是有部分不够成熟的,有些看法笔者自己已经有改观。
说起这个话题就不得不提今年的外汇大环境,今年政策环境貌似没有任何的波澜,政府高层之前出台的部分相关政策没有见到任何实质性的落地,有外媒的朋友分析这些政策应该是针对机构市场,银行间市场,与零售市场没有关系,这个笔者不好评价,希望有券商、银行或者基金公司去走出第一步,给市场一点信心。
而外汇零售市场与去年下半年一样的凋敝,正常做零售的海外券商,只有一两家还在推市场,其他大部分已经退出大陆,转移到海外,非常低调了,或者拉着中国的销售团队去开发海外市场了。一些小的券商还在夹缝中生存。相反一些资金盘却做的风生水起,PT、海汇、炬富、奥美等等,几乎每家都能做到百亿以上的规模,中国的投资者啊,哀其不幸……只能等现实给其教训了。
今天这篇的主要来分析资管,虽然整个市场萎缩不少,但是现在这个情况却使这一板块的水清澈了不少,之前有人做了几天交易就敢给人做保本保收益,也不知道哪里来的自信,笔者见过最夸张的有人给投资者保年化60%的收益,后面不知道怎么样了,反正是好久没听到这波人的信息了。还有几家公司打着高收益的旗子吸引客户,这也是一种资金盘了,只是没有发展那么多层级,其中的玩法笔者清楚,就不详细说了,也不点名了,这几家公司的人笔者认识不少,还有几个人之前关系不错,只是没有业务上的往来。
前面是资管团队(交易团队)来吃投资者的,还有投资者吃交易团队的。这种玩法高级一些,如果不是在行业里有一定的深度,很容易上当,有几拨人,笔者也都认识,不提名字了。OK,投资者搭建了一个平台,基本上是白标,成本很低了,对外宣称市面上盘子都是对赌盘,确实有一大部分是事实,不过做市商制度在国际上是合法的,国内也开始做市商了。那他们的平台是全抛市场的,也就是抛单流动商的,这个基本上是假的了。找交易团队要个年化18%到30%的固定收益,也是部分交易团队盲目自信,真敢接。他们说是对外抛的,实际他们和交易团队对赌,肯定不抛了,给资管团队的要求是非常苛刻的,回撤是非常小的,稍微不注意,就会被清仓,平台后台再做一点手脚,几乎没哪个交易团队能够从他们那里全身而退。
正常平台是收割投资者的韭菜,这种的我们称之为高级玩家收割交易团队的韭菜。
部分高级玩家确实真的抛流动商,如果找交易团队要保本固收,要一个劣后资金,平台把这个劣后资金放在流动商那里,平台提供一个配资,一个杠杠即可,平台除了平台维护费,可以说是空手套白狼,没有任何风险了。确实有平台是这么玩的,算是行业里的良心玩家了。
然而流动商只是比平台高一层而已,区别是一个做批发,一个做零售,流动商一样可以是做市商,吃平台的头寸呗,完全合法,吃不下的往上级流动商来抛。目前行业主流的那几个流动商笔者全部认识,可悲的是几乎每个流动商在大陆市场都宣传自己是全抛,A/B/C三家流动商,和A聊的时候,A说自己是全抛的,B/C是吃头寸的,和B聊的时候,B说自己是全抛的,A/C是吃头寸的……
好吧,这个不怪他们,听了就且听了,中国市场还不够成熟。不过不要以为流动商一定比平台的实力强,这个未必,流动商也分三六九等,平台就更是了,大的平台,如福汇,虽然今不如昔,但是实力、单量还是秒杀绝大部分流动商的,这个大家不要有偏见。
以上分析了部分的行业乱象,但是行业这么大,又是一个全球性的市场,大陆这边还是有非常多的热爱这一行的,离不开这一行的朋友,不管是哪个角色都有。其实现在也能看出哪些人是对行业有情怀的,哪些是在行业打酱油的,打酱油的大部分已经被市场清洗出去了。
回来外汇资管,行业里还是有很多真正有实力的交易团队,一个团队管理数百万美金大有人在,管理数千万美金的也有的,他们真的能给投资者创造收益,虽然这部分人不在体制内,可能是野路子出来的,但是实力未必比传统金融机构的交易团队实力弱,甚至更强,毕竟这一块中国没有正规军。
行业的资金其实是不缺的,从资金盘就可以看的出来,部分中国人(机构)握有大量的财富,这些财富是需要有投资标的的,相信很多人知道,现在好的投资标的不多,这是另一个话题。非常多的投资者是认可外汇领域的,虽然目前在中国仍是灰色板块。
由于政策真空,之前很多人就只能利用行业的游戏规则来玩,银行开联名账户,平台开联名账户,双方私下签订协议。银行开联名账户是可以的,但是平台开联名账户如果严格从英、澳的监管层面来说,是不合规的,只是平台为了适应中国市场而推出的解决方案,如果真的法律流程,是过不去的,之前笔者找好几个流动商开联名账户,全部被其法务驳回来了,不得不说,流动商在合规性上是比平台更严谨的。PAMM/MAM账户也是一样不合规的,同时无法满足双方约定回撤清仓的需求。
如果是小资金,双方都信任对方,走行业规则无可厚非,真出事情,双方协商解决,就算真的解决不了,能够拿出这部分钱来投资,基本上也是闲钱,不至于对任何一方伤筋动骨。如果是大资金,就绝对不行了,行业规则绝对把传统金融机构(非传统金融机构里的个人)给排除在外了,监管、法务都过不去。
不管是投资者违约,还是交易团队违约,如果在这个行业时间久了,绝对能听到各种不重样的违约版本,违约成本太低。其实行业里最缺的是一个“支付宝”,支付宝作为中间方,约束买家和卖家,支付宝定了游戏规则且来执行,所有的参与者必须遵守,而且支付宝的用户足够广,所以支付宝现在是国民APP,几乎没有人不认可了。但是在外汇行业要出来一个“支付宝”貌似是不可能的,没有任何一家公司有这样的实力、影响力把所有的行业从业者圈在自己的生态里,反正笔者没有看到任何可能性,政策上也不合规。
不过话说阿里巴巴的支付宝其实现在严格意义来说也不合规,没有任何一个法律法规可以支持他的模式,也就是它出现的早,背靠江浙财团,迅速做大了。如果它晚些年再推这个模式,就不可能再起的来,毕竟现在江浙财团是被打压的,也正是马总与江浙财团关系太紧密,马总现在的处境很微妙,这里涉及到政治,不方便展开。
国内的没有政策,但是国外是有政策的啊,零售、机构、基金都能走的通,零售不说了,机构业务方面的流动商业务除了盛宝银行,几乎都在离大陆最近的香港,没有直接进来。
海外基金是现阶段外汇资管最方便的路,也是最应该走的路。
笔者前两天发过一篇公众号,是香港东英资管的活动文件,虽然因版权方沟通不方便对公众公布而删除,不过笔者从心底是佩服东英的,不管是东英的专业性,还是东英在国内外的资源、深度。
东英是对冲基金平台,各个金融版块都有涉及,而笔者是专注于外汇领域,东英的专业度,性价比对于外汇板块来说,还是一个高高在上的“女神”。据了解,目前在海外发行外汇基金的,基本上也就东英真正实操过,且全部是主动管理型的(投资者自己承担风险),没有一只是结构化的(保本固收型),其中有几家笔者是认识的,估计基金管理人只是从身边人来募资,所以没有在行业引起什么动静。
海外基金的规模第一阶段个人投资者,包括高净值投资者、合伙人自由资金,规模在5000万美金以内;第二阶段早期是种子资金、加速资金、专户平台,分级资金,过敏是5000万到1亿美金;第三阶段是机会投资者,包括家族办公室、母基金、投资顾问,规模才开始大于1亿美金;第四阶段是大型机构投资者,主要包括捐赠基金、养老金、主权基金,规模大于5亿美金。
据了解,之前的几只基金规模都很小,前几个月笔者操作一只2000万美金的,据说在这个圈子规模算很大了。
海外基金的投资人,从机构化程度排序,第一阶段是合伙人、亲友—-高净值投资者—-种子资金、加速资金—-专业平台、分级资金;第二阶段是母基金—-家族办公室—-投资顾问;第三阶段是捐赠基金—-养老金—-主权基金
越是机构化程度高的投资者越是保守,厌恶风险,要求规模以及历史业绩记录。机构化程度低的投资者可以拥抱一些风险。
现在外汇资管的主要募资对象主要是合伙人,亲友,或者一些高净值投资者。
我们的外汇资管不管是规模还是募资对象都处于起步阶段,或者换一个词——荒蛮时代。换句话说,这还是一个乱世,中国的乱世不管是哪个领域一贯是野蛮生长,最后谁发展的大,比较壮,占领整个领域,当然,最好别去碰政治。
东英目前作为一只SPC的基金平台,收取的基金发行费用已经大几十万人民币了,再加上基金管理费与行政管理人费用,肯定轻轻松松过百万。当然,我相信东英提供的服务对得起这个价格,就类似于是一辆豪华轿车。然而如果规模不够,收益还覆盖不了成本,中国这么大,不差钱的人肯定是有的。
而中国的外汇板块还处于改革开放前期,一辆桑塔纳可能更合适。桑塔纳对于现在的外汇资管团队性价比更高。桑塔纳能满足基本的需求了,豪华轿车能提供的背后的价值就不能奢望了,东英背后的海外金融领域的资源,还有待中国的外汇资管人迅速成长起来,才好对接。
国内另一家SPC基金平台,老虎证券,性价比要比东英高一些,老虎发行过很多证券类基金,外汇类没有操作过。笔者联系过老虎证券,老虎证券愿意配合,但是老虎证券是在北京,上海貌似没有人,老虎也刚刚美国上市,比较忙,顾不上这个小众市场。
所以,对于外汇资管人来说,东英和老虎证券可能都不是一个很理想的基金发行合作方。
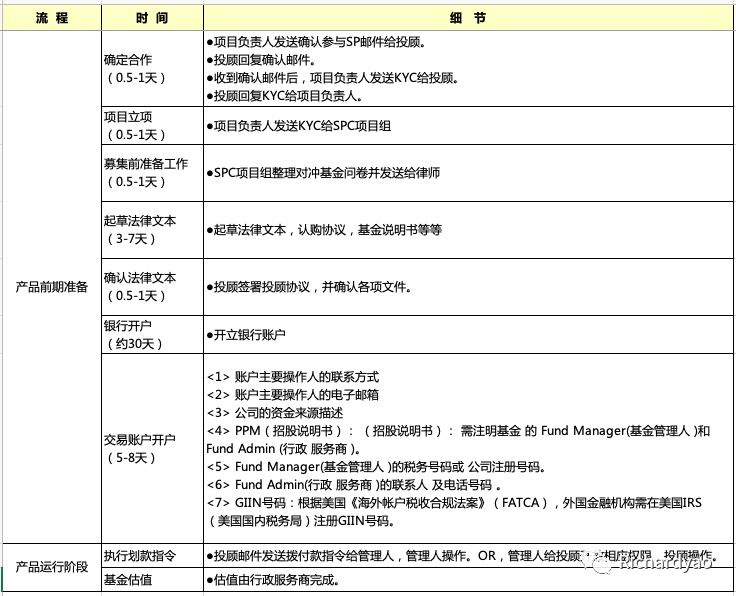
现在海外基金基本上是持有香港9号牌(投资管理)的公司去开曼发行基金,大概流程如下图:

而再具体一些,每个流程的步骤与时间如下:

从上面的流程可以看出,整体下来,一只基金从准备到落地,差不多是需要两个月的。其中开立银行账户是最长的,就要一个月时间。
之前笔者操作那只2000万美金基金的时候,和十数家拥有香港九号牌的公司有过沟通,很多公司是愿意借牌的。所以对于外汇资管人来说,借通道应该是目前最优的方案。
大概说一下开曼基金的成本,第一个,基金设立费用:包含离岸投资管理公司注册、离岸基金及构架咨询搭建、银行账户开立、反洗钱和税务核查、开曼证券监管注册、基金设立审计费用等一次性设立费用约6万美金,这个是一次性支付的;第二个,基金管理费:5000 万美元基金规模以内,每年管理费为资产规模的 2.5-5.0‰;基金规模在 5000 万美元以上的,每年管理费为资产净值的 1.0-2.5‰。这个可以按月支付;第三方,行政管理人费用:基金的审计、净值核算等,这个要看基金的清算频率,具体来看。
以上的是独立基金的成本,如果是SPC下面的SP,就是子基金,成本稍微低一点,不过如果资管人比较在乎基金排名,独立基金是更有优势的。下图是一个台湾做的基金排名,可以按国家、按基金类型排名,海外有很多类似的基金排名,可以去申请排名。

之前与很多的资管人沟通过,非常多的资管人对于海外基金的模式是有向往的,毕竟更加正规了,阳光化了,可以上规模了。之前走行业规则,还是不排除平台有做手脚的可能性,但是一旦上升到基金层面,我相信平台、流动商会更加慎重的对待。
同时基金成立,可供募资的渠道就大大增加了,笔者曾同两家日本的私募基金公司沟通过,他们也是非常有兴趣的,日本的融资成本可以说全球最低了。不说日本,大陆市场,一旦上了规模,不论是结构化的还是主动管理人的,年化能给投资者带来12%左右的收益,资金就不会缺了,这样压低融资成本,那些再要18%,24%收益的资金将不再有市场。
国内银行笔者也有朋友,曾经和他们聊,一旦外汇基金落地,银行也会在渠道方面想办法提供一些支持,一旦银行成为基金的代销渠道,想想看这个市场规模。当然,这个还是比较长远的目标,有待所有外汇资管人的共同努力。
写这么多,非常感谢各位看官能看完。在未来的外汇板块基金管理人层面,笔者还是有些理想的。

